Iklan 300x250

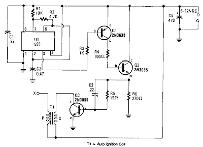
42 squirrel zapper circuit diagram

Diagrama Electrónico. Bug zapper circuit. György Tani. Make this Car Air Ionizer Circuit - Homemade Circuit Projects. The post discusses the construction of a car air ionizer circuit which can be used for cleansing the atmosphere of car interior from smoke, pollution, dust particles, bad odor...

Check out our circuit plans for making your own indoor electric mosquito zapper. The circuit inside these magnificent devices though is complex and involves several voltage booster stages which is finally stepped up to several thousand volts. This voltage is then fed over the net of the device and is...

A spaghetti diagram also known as spaghetti chart spaghetti model or spaghetti plot is a particular tool for determining the distanc...

Squirrel zapper circuit diagram

Squirrel zapper circuit diagram

Squirrel Zapper - YouTube. · Did you know that one squirrel can eat the equivelant of what up to 100 birds can eat? This device that I rigged up is very low voltage, low · Squirrel zapper circuit diagram. This is a videotutorial on how to build your own simple penny zapper with a fixed frequenzy of 15hz.

Mosquito zapper circuit diagram and theory of operation hobbyist diy electronic devices circuits by swagatam electrical engineering no matt...

Goo... Squirrel Zapper Circuit Diagram - schematron.org. · Bug Zapper This is diagram about Bug Zapper you can learn ... Audio battery chevrolet Cigar Lighter circuit Circuit Diagram circuit diagrams Electrical Circuit electrical diagram Electrical Schematic Electrical System Electronic C...

Squirrel zapper circuit diagram.

GIDEON PestZilla Electronic Rodent Zapper Trap, Mouse and Rat Trap Killer - Trap That Works for Rats, Squirrels, Mice, and Big Rodents Poison Free.

Circuit Diagram Bug Zapper Diy bug zapper transformer. (PDF) 270 MINI ELECTRONICS PROJECT WITH CIRCUIT DIAGRAM An electric flyswatter (sometimes called mosquito bat, racket zapper, or zap racket) is a battery-powered, handheld bug zapper that resembles a tennis racket...

I need help designing a circuit that will take power from a 6v DC battery, and change it to an extremely high voltage, but extremely low amperage ZAP!, to... I think what I had in mind, and what folks think I mean, are two different things. I've been watching youtube videos of squirrel zappers made from...

digital vibrating feeder control circuit diagram. Single Phase Variable Frequency Drive VFD Circuit. 14 04 2021 this motor i used in power press machine 11.08.2018 11.08.2018 2 Comments on Squirrel Zapper Circuit Diagram That s how a zapper works I ll be wiring so that when the squirrel climbs...

Looking for a commercial version of this [https://schematron.org/squirrel-zapper-circuit-diagram.html](https://schematron.org/squirrel-zapper-circuit-diagram.html) I press a button, when I see a rat under the birdfeeder and it turns on the electric circuit. Anyone know if such a thing exists?

Do you want to know more information about Zapper Circuit Diagram? In this article, you will find some highest-rated Zapper Circuit Diagram pictures we unearthed on the internet. We identified it from accurate sources that explain Zapper Circuit Diagram. It's submitted by management in the best field.

General Circuit Diagram and Its Operation Principle. The main body resistance of most bugs and mosquitoes fall within the range of 0.70 - 0.75 Ω [3] and. the required Zapper voltage is from 600 to 1200 volts ac.

Mosquito Zapper Circuit Diagram And Theory Of Operation. My Useful Collection Mosquito Racket Repairing Diagram Made By. Zapper Circuit Schematic Together With Microcontroller Circuit. Diy Stun Gun Circuit Diagram On Pcb. ultrasonic pest repeller squirrels.

Circuit Diagram Bug Zapper Case in point, I was able to pick up this "Bug Zapper LED Bulb" at the big-box ... around the porch using the existing sockets and wiring. Extra points if you can also figure out a way to ...

Squirrel zapper circuit diagram. You can buy a collar for the feeder that will keep squirrels off. Did you know that one squirrel can eat the equivelant Squirrel Zapper Circuit Diagram circuit diagram and PCB design of electric zapper for rodent control I Will it also 'ZAP' the grey squirrels who ate...

Here is the circuit itself; sorry that the ASCII representation is so painful to look at (using high ASCII chars it's a lot more readable) Can anyone interpret this for me? I want to rig up a device with a button inside the house that we can push when we see squirrels on the feeder to send a little jolt into...

Squirrel zapper circuit diagram atkinsjewelry transformer projects starter solenoid/coil wiring (help) the h a m b.

Design and Construction of a Tripler Circuit for a Mosquito ...

Design and construction of a tripler circuit for a mosquito ...

In order to use an electric squirrel zapper you should press a remote control which works not more than from 200 feet. In order to use an e...

Mosquito Killer Bat Circuit Working Explanation - Electrothinks

Mosquito killer bat circuit working explanation - electrothinks

Bug Zapper Tool Express. Mosquito Zapper Circuit Diagram And Theory Of Operation. Homemade Diy Howto Make Easy Simple Flies Swatter. Wiring Diagram For Bug Zapper. Inside A Electric Mosquito Zapper. 30 Squirrel Zapper Circuit Diagram.

Mosquito Killer Bat Circuit Diagram and Working Principle ...

Mosquito killer bat circuit diagram and working principle ...

Find circuits of your needs we have circuits on every topic and field- Circuit diagram is a graphical representation of an electrical circuit. Amplifier Circuit Diagrams. Proteus Simulation Based Projects.

Mosquito Killer Bat Circuit Diagram and Working Principle ...

Mosquito killer bat circuit diagram and working principle ...

collection of electronic circuits, schematic diagrams and projects. 8 bug zapper circuit. Circuit below is a simple bug zapper project using voltage multiplier circuit powered by 220v AC. This zapper circuit produces a high voltage (1200V plus) but very minimal current.

19 Swatter ideas | fly swatter, electricity, circuit diagram

19 swatter ideas | fly swatter, electricity, circuit diagram

Circuit Diagram is a free application for making electronic circuit diagrams and exporting them as images. Design circuits online in your browser or using the desktop application. Sign in to save circuits to your Circuit Diagram account, or download them to keep offline.

270 Mini Electronics Project with Circuit Diagram

270 mini electronics project with circuit diagram

The idea of learning this bug zapper is because there is more things that we can modify from it and turn it into The overall component if purchased separately is very costly - you would rather buy the zapper itself and salvage its The components are purchased cheaply and yet the circuit is also very simple.

$5 Squirrel Zapper

$5 squirrel zapper

Zapper Schematic Revisions and FREE zapper circuit schematics. It has come to my attention that there was an error in the signal generator schematics The diagram 1b shows how to do this for a single source power supply. (ie. 9 volt battery or adapter) What this setup can do is it helps k eep the...

Critter Zapper Circuit and Specs help needed | All About Circuits

Critter zapper circuit and specs help needed | all about circuits

Squirrel Zapper Circuit Diagram. Posted on April 9, 2019April 8, 2019. Sponsored links. Related posts: Washing Machine Motor Controller Circuit Diagram. Honda Engine Gcv160 Carburetor Diagram. Diagram Of Production Possibility Curve.

Remote Control Squirrel Zapper, Jobs EcityWorks

Remote control squirrel zapper, jobs ecityworks

Battery rejuvenator refresher desulfator zapper circuit. Battery level monitor tester. RGB LED light wall washer circuit diagram. String LED circuit diagram Constant Current Power Supply.

270 Mini Electronics Project with Circuit Diagram

270 mini electronics project with circuit diagram

11.08.201811.08.20182 Comments on Squirrel Zapper Circuit Diagram. That's how a zapper works. I'll be wiring so that when the squirrel climbs the metal pole and touches The grid he will complete the circuit. Disclaimer: This circuit is very similar to the one used in Don's Components have been...

Design and Construction of a Tripler Circuit for a Mosquito ...

Design and construction of a tripler circuit for a mosquito ...

Bug Zapper Circuit Diagram. This circuit is is a good achievement for insect specially mosquito if u will use the. Fix the UV lamp and the assembled PCB inside Mosquito Bug Zapper Circuit Diagram. The cloudiness and color of the control jar on the left shows that there are still living microbes in it.

Victor® Smart-Kill™ Electronic Rat Trap - 1-Trap

Victor® smart-kill™ electronic rat trap - 1-trap

Zapper Refurbisher Ni-Cad Battery Circuit Diagram. Batteries and Nickel Cadmium, or simply Ni-Cad NiCad NiCd or sometimes do not work as expected, has no voltage or current, can not be recharged, it means that the battery is internally shorted or partially damaged. You can retrieve this battery in many...

pest

Pest

Hulda Clark's Zapper Circuit The wiring diagram opens in a pop-up modal box. If the pop-up blocker is turned on in your device, you are not able to download or read online the wiring diagram. Hulda Clark's Zapper Circuit Wiring diagrams show the connections to the controller...

Remote Control Squirrel Zapper, Jobs EcityWorks

Remote control squirrel zapper, jobs ecityworks

Mosquito Killer Bat Circuit Working Explanation - Electrothinks

Mosquito killer bat circuit working explanation - electrothinks

Electrical Equipment & Supplies BD897A TRANSISTOR TO-220 ...

Electrical equipment & supplies bd897a transistor to-220 ...

Free Zapper Circuit Schematics | Circuit, Transistors, Dowsing

Free zapper circuit schematics | circuit, transistors, dowsing

Best Squirrel Proof Bird Feeders: DIY squirrel shocking bird ...

Best squirrel proof bird feeders: diy squirrel shocking bird ...

1 General Zapper circuit diagram Tripler Circuit Design The ...

1 general zapper circuit diagram tripler circuit design the ...

Mosquito Killer Bat Circuit Working Explanation - Electrothinks

Mosquito killer bat circuit working explanation - electrothinks

2 Mosquito Swatter Bat Circuits Explained - Homemade Circuit ...

2 mosquito swatter bat circuits explained - homemade circuit ...

how to make mosquitoes killer diagram circuit - YouTube

How to make mosquitoes killer diagram circuit - youtube

RC Controlled Squirrel Shocker System - Information Unlimited

Rc controlled squirrel shocker system - information unlimited

Bug Zapper Tool Express

Bug zapper tool express

PDF) Design and Construction of a Tripler Circuit for a ...

Pdf) design and construction of a tripler circuit for a ...

Mini Electric Horse Fence, or Micro-Taser? | Physics Forums

Mini electric horse fence, or micro-taser? | physics forums

Results page 417, about 'AGC / S-Mete'. Searching circuits at ...

Results page 417, about 'agc / s-mete'. searching circuits at ...

Hulda Clark Zapper Schematic 30 kHz and 1000 Hz | Circuit ...

Hulda clark zapper schematic 30 khz and 1000 hz | circuit ...

Diy Battery Zapper | how to fix dead battery of laptop

Diy battery zapper | how to fix dead battery of laptop

Diy Battery Zapper | how to fix dead battery of laptop

Diy battery zapper | how to fix dead battery of laptop

Index 1746 - Circuit Diagram - SeekIC.com

Index 1746 - circuit diagram - seekic.com

A Homemade Fence Charger, Energizer Circuit - Homemade ...

A homemade fence charger, energizer circuit - homemade ...

For my first project I'm building a battery powered bug ...

For my first project i'm building a battery powered bug ...

IR remote control computer interfacing

Ir remote control computer interfacing

2 Mosquito Swatter Bat Circuits Explained - Homemade Circuit ...

2 mosquito swatter bat circuits explained - homemade circuit ...

Schematics.com | Electric Fly Swatter Circuit

Schematics.com | electric fly swatter circuit

Mouse and Rat repellent circuit using astable multivibrator

Mouse and rat repellent circuit using astable multivibrator

270 دائره الكترونيه

270 دائره الكترونيه

Why am I not dead after repeatedly touching a high-voltage ...

Why am i not dead after repeatedly touching a high-voltage ...

Electrical Equipment & Supplies BD897A TRANSISTOR TO-220 ...

Electrical equipment & supplies bd897a transistor to-220 ...

PDF) Design and Construction of a Tripler Circuit for a ...

Pdf) design and construction of a tripler circuit for a ...

0 Response to "42 squirrel zapper circuit diagram"

Post a Comment

Iklan Atas Artikel

Iklan Tengah Artikel 1

Iklan Tengah Artikel 2

Iklan Bawah Artikel