Iklan 300x250

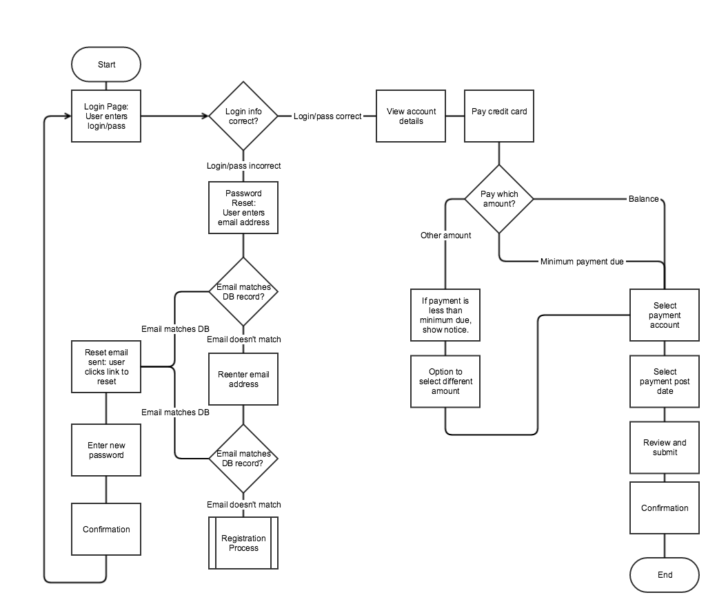
39 user interface flow diagram

Here is a troubleshooting guide, in case things go wrong on your side. Step 1 - Head to Flowchart For Login And Registration official login page with the links provided below. Upon clicking, your browser will automatically open a new tab for further troubleshooting procedures if you need them.

Gunson G4055B 12mm Adaptor Kit. 4.7 out of 5 stars. (26) Total ratings 26, £9.95 New. Autel VCI Wireless Diagnostic Interface Bluetooth MaxiSYS Pro Ms908s Mini Ms905. £128.00 New. Gunson G4055E Hi-gauge Adaptor Kit 18mm. 4.9 out of 5 stars.

Get the best deals on CAN Automotive Code Readers & Scanners. Shop with Afterpay on eligible items. Free delivery and returns on eBay Plus items for Plus members. Shop today!

User interface flow diagram

User interface flow diagram

Hey gang, I'm wondering if anyone recommends a wireless PT head for use with a DSLR. I'd need the the model to be controlled via app or, if with a dedicated remote, needs a 100+ ft range.

TOPDON BT100 Car Battery Tester Analyzer Cranking Charging Test 12V CCA100~2000. 5 out of 5 stars. (63) 63 product ratings - TOPDON BT100 Car Battery Tester Analyzer Cranking Charging Test 12V CCA100~2000. £34.99. or Best Offer. SPONSORED. 2021NEW! TOPDON 12V Car Load Battery Tester Digital Analyzer Tester LCD Screen.

Snap on Thermal Imager Elite EETHGB310A Spec List REDUCED. £949.97 New. Snapon Oil Pressure Gauge Set EEPV507 Snap on. £229.99 New. £150.00 Used. Snap on Silicone Insulated Test Lead Kit MTTL500. £91.99 New. Go to next slide - Best selling.

User interface flow diagram.

The Cornell note-taking system is a note-taking system devised in the 1950s by Walter Pauk, an education professor at Cornell University. Pauk advocated its use in his best-selling book How to Study in College. Parent commenter can toggle ^NSFW or ^delete.

Buy LAUNCH ABS Vehicle Code Readers & Scanners and get the best deals at the lowest prices on eBay! Great Savings & Free Delivery / Collection on many items

Portable Hubs Wheel Balancer W/ Bubble Level Heavy Duty Rim Tire Cars Truck US. 5 out of 5 stars. (19) 19 product ratings - Portable Hubs Wheel Balancer W/ Bubble Level Heavy Duty Rim Tire Cars Truck US. $89.48.

6 product ratings - Foxwell NT201 OBD2 EOBD CAN Fault Code Reader Scanner Car Diagnostic Scan Tool. AU $59.99. Free postage. or Best Offer. 1,557 sold. OBDLink MX+ Professional OBD2 OBDII Scanner for iPhone, iPad, Android & Windows. 5 out of 5 stars. (28) 28 product ratings - OBDLink MX+ Professional OBD2 OBDII Scanner for iPhone, iPad, Android ...

Autel TCP MS906BT One Year Subscription Software Update and Warranty MS906BT1YR. 5 out of 5 stars. (2) 2 product ratings - Autel TCP MS906BT One Year Subscription Software Update and Warranty MS906BT1YR. $405.00. Free shipping. or Best Offer.

You are on the IBM Community area, a collection of communities of interest for various IBM solutions and products, everything from Security to Data Science, Integration to LinuxONE, Public Cloud to Business Analytics. This is where anyone who wants—IBMers, partners, clients, product owners, and others—can come together to collaborate, ask ...

2 product ratings - Tap Reamer Handle Adjustable Holder TR-88 0-1/2 3mm-12mm 9" Irwin 12088 Bolt. $20.99. Free shipping. NEAR MINT! MAC TOOLS TRCOMBO-48 - 48 Piece Thread Restoring Set- USA- FREE SHIP! 5 out of 5 stars. (3) 3 product ratings - NEAR MINT!

If an individual is authoring for a group (e.g., a Study Chair) it should be listed as. Henry A. Fiddle, MD for the Laser ROP Study Group. Small study groups (≤ 10 members) can author as the group or they can list writing committee members names "and the XYZ Study Group" as long as all the members qualify as authors.

27. Create a new package • File > New > Package • Enter burp as the name • Click Finish. 28. Create a new file • Right-click burp package > New > File • Accept the default location of src • Enter BurpExtender.java as the filename • Click Finish. 29. We're ready to type.

Snap On Rethreading Set RTD42 Fractional And Metric 42 Piece. $135.00. $10.00 shipping. BLUE POINT THREAD RESTORING DIES USS NC 1/4 TO 5/8 SNAP-ON TOOL CORP. 5 out of 5 stars. (1) 1 product ratings - BLUE POINT THREAD RESTORING DIES USS NC 1/4 TO 5/8 SNAP-ON TOOL CORP. $29.99.

Autel MaxiCOM MK808BT Auto Diagnostic Tool OBD2 Scanner Code Reader Better MK808. 4.5 out of 5 stars. (53) 53 product ratings - Autel MaxiCOM MK808BT Auto Diagnostic Tool OBD2 Scanner Code Reader Better MK808. $407.99. Was: $529.00. Free shipping. SPONSORED.

The Microsoft Whiteboard in Teams has been completely rebuilt to provide a rich visual collaboration workspace. With 40+ new customizable templates, ability to insert images and shapes, and 8 new reactions, you can bring people together in a rich visual collaboration workspace. Insert documents such as PowerPoint presentations and annotate with ...

User interface flow diagram | Download Scientific Diagram

User interface flow diagram | download scientific diagram

For open access articles, permitted third party (re)use is defined by the following Creative Commons user licenses: Creative Commons Attribution-NonCommercial-NoDerivs (CC BY-NC-ND) This license allows others to distribute and copy the article for non-commercial purposes or include in a collective work (such as an anthology) as long as authors ...

User Interface Flow Diagrams (UI Storyboards): An Agile Introduction

User interface flow diagrams (ui storyboards): an agile introduction

DATA FLOW DIAGRAM Data Flow Diagram (DFD) describes the system distribution into a smaller system. DFD allows the user to easily learn about computer and understand about worked system. DFD allows to learn new system are logically develop without consider the physically environment where the data flow (like by phone, mail, etc) or physically environment…

The Ultimate Guide to Making a User Flow Diagram | Creately

The ultimate guide to making a user flow diagram | creately

Git as CMS. Contribute to franky47/cms development by creating an account on GitHub.

The Ultimate Guide to Making a User Flow Diagram | Creately

The ultimate guide to making a user flow diagram | creately

Catherine L. Hill · 1991 · ‎Erosion... SUTRA simulation and the sharp interface positions from the SHARP simulations ... Diagram showing the freshwater leakages from the mass balance for the ...

User Interface Flow Visual Model for Software Requirements

User interface flow visual model for software requirements

system should be designed such that a user on the first contact with the system can move through the sequence of action to order and pay for his meal. Additionally, a usable design should guide the user through the most straightforward process of doing the task. Usability in a design makes the users easily recall the user interface when they revisit it (Tudor, 2012, p. 149).

User interface flow diagram | Download Scientific Diagram

User interface flow diagram | download scientific diagram

Overview; Developing a data-flow diagram; Top-down approach; ... Don't Confuse Model and Implementation; DataflowGuides User Interface; Wrapup.

User interface flowchart showing system configuration and flow ...

User interface flowchart showing system configuration and flow ...

Abstract. Evidence based medicine is a medical decision making approach using the best available medical evidence. For this, the research question should be clearly defined, the evidence should be investigated, the evidences should be assessed, the medical decisions must be made and implemented and the results of the implementation should be observed.

Definition of User Interface Flow Diagramming: | Chegg.com

Definition of user interface flow diagramming: | chegg.com

Ioan Opris (Medical research personnel), ‎Mikhail A. Lebedev, ‎Manuel F. Casanova · 2021 · ‎Brain... https://doi.org/10.11336/jjcrs.6.21 Hoffman HG, Interface H, Chambers GT, ... http://prisma-statement.org/documents/PRISMA%202009%20flow%20diagram.pdf ...

How to Make a User Flow Diagram | Lucidchart Blog

How to make a user flow diagram | lucidchart blog

Videos. Chapter 1: Carrying Out a Systematic Review as a Master's Thesis; Chapter 2: Planning and Managing My Review; Chapter 3: Defining My Review Question and Identifying Inclusion and Exclusion Criteria

User Interface Development Flow. 8-step Process | User flow ...

User interface development flow. 8-step process | user flow ...

Jun 25, 2021 — Data%20Flow%20Diagram. Data Flow Diagram. Setup in Qualtrics: A Survey is created in Qualtrics to capture the Customer Experience for a ...

User Interface Flow Diagram (Storyboards) – IMK – Rahmadya Trias ...

User interface flow diagram (storyboards) – imk – rahmadya trias ...

myAudi gives you access to all the digital services from Audi. Access important vehicle date, manage your data, and set up your services.

User interface flowchart | Download Scientific Diagram

User interface flowchart | download scientific diagram

Interface that the traffic passes through. ... to drop the packets, you must use features such as the packet filter. ... Figure 1 Network diagram.

What Are User Flows In UX Design? [Full Beginner's Guide]

What are user flows in ux design? [full beginner's guide]

By sending an SMS to the TelstraDev Messaging API gateway, the request enters the nodered flow. The sensor data is in NodeRed flow as a global variable, pulled from the IoT broker. The requested sensor data is processed in NodeRed flow and composed in an SMS back to the user.

Top 25 User Flow Tools & Templates for Smooth UX

Top 25 user flow tools & templates for smooth ux

Oct 3, 2019 — The Microsoft Graph gives programmers a RESTful interface to Office 365 data. Flow allows even non-programmers to automate tasks by ...

User Interface Flow Diagram | Laura Mcfadden

User interface flow diagram | laura mcfadden

Happy-20Clucker-20Flow-20Diagram.jpg; Prior to starting production of breaded chicken patties a study was performed on the continuous fryer, which measured product center temperature on the largest pattie possible (10 oz). Measurements were taken instantaneously as the product exited the fryer. The following data was generated.

Web user interface – Graphical User Interface flow chart ...

Web user interface – graphical user interface flow chart ...

FIG. 17 THE USE OF EXPONENT1AL CONVlRSION TABLl TO SIMPLIFY MUSICAL... FIG. 20 FLOW DIAGRAM DESCRIBING PARTIAL AMPLITUDE GENERATIO~.

What are Flowcharts? | Interaction Design Foundation (IxDF)

What are flowcharts? | interaction design foundation (ixdf)

Trying to create a cumulative flow diagram in Power BI. I have the InProgressDate as well as the CompletedDate. As well as this I also have a date calendar like so:

Pin on website

Pin on website

Process Flow Chart, Process Map, Data Science, Computer Science, User Flow Diagram. Flowchart Tutorial ( Complete Flowchart Guide with Examples ).

The Ultimate Guide to Making a User Flow Diagram | Creately

The ultimate guide to making a user flow diagram | creately

Microsoft Teams and Advanced Broadcast Options Using NDI - Resources. Oct 15 2021 08:49 AM. Oct 15 2021 08:49 AM. This morning a colleague reached out to me after getting an inquiry on the use of NDI with Microsoft Teams for delivering webinars/webcasts. "NDI™ (Network Device Interface) is an open protocol developed by NewTek ™ to enable ...

What Are User Flows In UX Design? [Full Beginner's Guide]

What are user flows in ux design? [full beginner's guide]

Draw 20 Flow Chart With Their Name Uses Or Function · Diagram 20 Flowchart With It Functions Or Uses · Draw 20 Flow Charts Symbol And State Their Functions Uses

Qlik Extract, transform, load Organization Process flow diagram ...

Qlik extract, transform, load organization process flow diagram ...

Happy-20Clucker-20Flow-20Diagram.jpg; Prior to starting production of breaded chicken patties a study was performed on the continuous fryer, which measured product center temperature on the largest pattie possible (10 oz). Measurements were taken instantaneously as the product exited the fryer. The following data was generated.

UI Flow Diagrams by Ali Michel at Coroflot.com

Ui flow diagrams by ali michel at coroflot.com

Pin on id

Pin on id

UX Flows, and Why They're So Confusing | by Ryo Mac | Prototypr

Ux flows, and why they're so confusing | by ryo mac | prototypr

UX Glossary: Task Flows, User Flows, Flowcharts and some new-ish ...

Ux glossary: task flows, user flows, flowcharts and some new-ish ...

Wireframe user-friendly flowcharts in 5 simple steps - Justinmind

Wireframe user-friendly flowcharts in 5 simple steps - justinmind

How to Make a User Flow Diagram | Lucidchart Blog

How to make a user flow diagram | lucidchart blog

What are flow diagrams and how do they play a role in UX?

What are flow diagrams and how do they play a role in ux?

How to create a user experience flow chart (UX Flow Chart)

How to create a user experience flow chart (ux flow chart)

User Flow Diagram | User flow diagram, App design process, App ...

User flow diagram | user flow diagram, app design process, app ...

RML Model: User Interface Flow - Seilevel Blog - Software Requirements

Rml model: user interface flow - seilevel blog - software requirements

Diagramming UI kit: a free flowchart maker to enhance UX - Justinmind

Diagramming ui kit: a free flowchart maker to enhance ux - justinmind

User Experience User interface design Process flow diagram ...

User experience user interface design process flow diagram ...

User interface generation flow chart (DB ¼ database) | Download ...

User interface generation flow chart (db ¼ database) | download ...

Why User Flow Diagrams Are Worth Your Time | Lucidchart Blog

Why user flow diagrams are worth your time | lucidchart blog

UX Flows, and Why They're So Confusing | by Ryo Mac | Prototypr

Ux flows, and why they're so confusing | by ryo mac | prototypr

Music App User Flow Diagram by Umer UB on Dribbble

Music app user flow diagram by umer ub on dribbble

The Ultimate Guide to Making a User Flow Diagram | Creately

The ultimate guide to making a user flow diagram | creately

0 Response to "39 user interface flow diagram"

Post a Comment

Iklan Atas Artikel

Iklan Tengah Artikel 1

Iklan Tengah Artikel 2

Iklan Bawah Artikel