Iklan 300x250

43 iowa model of evidence-based practice diagram

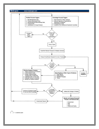
PDF Evidence-Based Practice Evidence-based practice (EBP) improves the quality of patient care and helps control healthcare costs. Numerous EBP models exist to assist nurses and other healthcare providers to integrate best evidence into clinical practice. The Iowa Model of Evidence-Based Practice to Promote Quality... PDF TCE-2017-0207-ing.indd The Iowa Model of Evidence-Based Practice (Iowa Model),27-28 is one of the most popular mod-els, and was also proposed from the improvement of the steps recommended in the CURN23 model, as it has seen the different context that permeated the elaboration of this model fashion model.

Iowa Model Of Evidence Based Practice Diagram - Wiring Site... Changes in health care eg emergence of implementation science emphasis on patient engagement prompted the reevaluation revision and validat...

Iowa model of evidence-based practice diagram

Iowa model of evidence-based practice diagram

Iowa Model Of Evidence Based Practice Diagram - Diagram For You Introducing evidence into nursing practice. Evidence based practice ebp improves the quality of patient care and helps control healthcare costs. The iowa model is a widely used framework for the implementation of evidencebased practice ebp. Using the iowa model catriona m doody and owen... Tools Iowa Ebnp-1 | PDF | Evidence Based Practice | Quantitative... Evidence-based practice involves the use of reliable, explicit and judicious evidence to make decisions about the care of individual patients Process of introducing Evidence-Based Practice: The Iowa model focuses on organization and collaboration incorporating conduct and use of research... Iowa model of evidence-based practice We selected the Iowa Model of Evidence-Based Practice to Improve Quality Care. We encourage any facility with obstetric services to give serious thought to implementing early SSC, as it is a practical strategy nurses can put into place without significant adjustments to procedures for healthy term...

Iowa model of evidence-based practice diagram. The Essential (Oxford Review) Guide to Evidence-Based Practice Evidence-based practice is becoming a real force in a rapidly growing number of organisations and public services. In 2017 researchers and nursing EBP practitioners based at Iowa University tested and published the Iowa Model of Evidence-Based Practice (16). Ppt - the iowa model of evidence-based practice to... Evidence-Based Practice in Continence Care - . assoc prof winsome st john rn phd research centre for clinical practice. USING THE IOWA MODEL • Begins by encouraging clinicians to identify practice questions or "triggers" either through identification of a clinical problem or from new knowledge. PDF Scenario for Application of Evidence-Based Practice Nursing Models Evidence-based practice models have been developed to help nurses move evidence into Concepts and organization of the model are clear and concise Diagrammatic representation of the Table 5: Selected Evidence-Based Practice Nursing Models and Key Components. Iowa Model3. Figure 1: Flow chart - The Iowa Model of Evidence-Based Practice to... The Iowa Model of Evidenced-Based Practice (EBP) to promote quality care, as a theoretical EBP implementation model, supports the use of case report Evidence-based methodology provides us with a scientific way on nursing research, offers guides on clinical nursing practice and is an effective...

Iowa Model - An Evidence Based Practice Model - YouTube Iowa Model - An Evidence Based Practice Model. Смотреть позже. Поделиться. Application of the Iowa Model for Evidence Based ...Based Practice: A Corner Piece in the Puzzle of a Research Project on Guided Imagery and Perioperative Pain Management in Spinal Fusion Patients Joseph Kirst, RN UW-Eau Claire Graduate Student Emily Geissler, RN UW-Eau Claire Graduate Student The Iowa Model for Evidence Based... Implementing Evidence-Based Practice: The Iowa Model Evidence-Based Practice: Understanding the Process. The Iowa model highlights the importance of considering the entire healthcare system from the provider, to the patient, to the infrastructure, using research within these contexts to guide practice decisions. Running This evidence-based practice pilot project was based on the Iowa Model of Evidence and used a quasi-experimental process to ascertain if adding scripting to the hourly rounding process was able to increase patient satisfaction scores on the HCAHPS.

Determinants of an evidence-based practice environment: an... Several evidence-based practice (EBP) models have been developed to guide nurses through the steps in the process, yet these models have not been uniformly adopted or consistently used. Iowa model of evidence-based practice: revisions and validation. Editorials: Evidence-Based Practice: A Civilian Perspective. The Iowa Model of Evidence-Based Practice to Promote Quality Care is a practice model, with the primary purpose of guiding clinicians (physicians, nurses, and allied health care) in the use of evidence to improve healthcare outcomes (Figure 1). The Iowa model, in conjunction with the implementation... PDF T he Iowa Model of Evidence-Based Practice Evidence-based practice has been defined as the process of combining the best evidence available with nursing expertise and patient and family preferences to The initial steps in implementing the Iowa Model of Evidence-Based Practice (Titler et al., 2001) of organi-zation change to facilitate and... The Iowa Model of Evidence-Based Practice to Promote Quality Care. A description of how the Iowa Model of evidence-based practice works, with some examples of how it has been used in nursing research. Form a Team: Nurses from the facilities' Evidence-Based Practice Staff Nurses team conducted extensive research on literature to determine current and best...

Intersectionality Enhanced Iowa Model of Evidence-Based ...

Intersectionality Enhanced Iowa Model of Evidence-Based ...

The Iowa Model Revised: Evidence-Based Practice to Promote... The Iowa Model guides clinical decision-making and evidence-based practice implementation from both the practitioner and organizational perspectives. (2017). Iowa model of evidence-based practice: Revisions and validation.

Updating the Stetler Model of research utilization to ...

Updating the Stetler Model of research utilization to ...

Iowa Model of Evidence-Based Practice: Revisions and Validation 3 Evidence-Based Practice Scientist, Department of Nursing Services and Patient Care, University of Iowa Hospitals and Clinics, Iowa City, IA, USA. Background: The Iowa Model is a widely used framework for the implementation of evidence-based practice (EBP). Changes in health care (e.g...

The Iowa Model of Evidenced Based Practice to Promote Qualit ...

The Iowa Model of Evidenced Based Practice to Promote Qualit ...

29 Iowa Model Of Evidence Based Practice Diagram Basing practice on robust evidence from well designed research patient concerns and preferences and clinical expertise is the corner...

The Risk of Toys in the NICU

The Risk of Toys in the NICU

Application of the Iowa Model for Evidence Based Practice : a Corner... ...Based Practice: 1) Provides a systematic pathway to guide nurses in the research decision making process 2) Clinical trigger "drives" the model: clinical Color poster with text and diagram describing research conducted by Joseph Kirst and Emily Geissler; Luther Midelfort Mayo Health System.

The Iowa Model of Evidence-Based Practice to Promote Quality Care

The Iowa Model of Evidence-Based Practice to Promote Quality Care

PDF PowerPoint Presentation (2017). Iowa model of evidence-based practice: Revisions and validation. Integrate and sustain the Practice Change • Identify and engage key personnel • Hardwire change into system • Monitor key indicators through quality improvement • Reinfuse as needed.

Simplifying the EBP Process:. An example of the Iowa Model ...

Simplifying the EBP Process:. An example of the Iowa Model ...

Research-Based Practice: JHNEBP Model and Iowa Model Iowa Model of Research-Based Practice is based on the similar core principles - thus, it is aimed at allowing nurses implementing research findings in their everyday Evidence-Based Practice: Toward Optimizing Clinical Outcomes. Los Angeles, California: Springer Science & Business Media.

The Essential (Oxford Review) Guide to Evidence-Based Practice

The Essential (Oxford Review) Guide to Evidence-Based Practice

PDF Johns Hopkins Nursing Evidence-Based Practice Model - 2007 Iowa Model - 2001. Flow diagram Problem-solving Pilot. Prescriptive; easy to follow. No health system context. Johns Hopkins Nursing Evidence Based Practice See: Schaffer MA, Sandau KE, Diedrick L. Evidence-based practice models for organizational change: overview and practical applications.

Implementation: The linchpin of evidence-based practice ...

Implementation: The linchpin of evidence-based practice ...

The Iowa Model Of Evidence-Based Practice - 950... | 123 Help Me One such model is the Iowa model of evidence-based practice to promote quality…show more content… The next stage is for the team to jointly develop an evidence-based practice standard based on the information compiled during the research process (Doody & Doody, 2011).

Introducing evidence into nursing practice: using the IOWA ...

Introducing evidence into nursing practice: using the IOWA ...

Iowa Model Of Evidence Based Practice Diagram - Free Diagram... Changes in health care eg emergence of implementation science emphasis on patient engagement prompted the reevaluation revision and validat...

EVIDENCE BASED PRACTICE

EVIDENCE BASED PRACTICE

The Iowa Model of Evidence-Based Practice to Promote Quality Care An evidence-based protocol based on the five cornerstones of the 2015 guidance on the diabetic foot by the International Working Group on the This article describes the Iowa Model of Research in Practice, a heuristic model used at the University of Iowa Hospitals and Clinics for infusing research...

Building an Evidence-Based Nursing Practice | Nurse Key

Building an Evidence-Based Nursing Practice | Nurse Key

Essays About Using The Iowa Model For Research... | WOW Essays Evidence-based nursing aims to bridge the wide gap between current knowledge and clinical practice that increases the likelihood of effectiveness, efficiency, and cost-efficiency (Stevens, 2013). It is a hallmark of quality nursing care highlighted by current health care reforms. The IOWA model is one of...

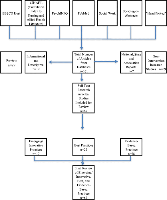
Emerging Innovations, Best Practices, and Evidence-Based ...

Emerging Innovations, Best Practices, and Evidence-Based ...

Iowa Model of Evidence‐Based Practice: Revisions and Validation BACKGROUND The Iowa Model is a widely used framework for the implementation of evidence-based practice (EBP. [...] Key MethodRESULTS Survey participants (n = 431) had requested access to the Model between years 2001 and 2013.

5. Evidence-Based Practice | Nurse Key

5. Evidence-Based Practice | Nurse Key

Iowa model of evidence-based practice We selected the Iowa Model of Evidence-Based Practice to Improve Quality Care. We encourage any facility with obstetric services to give serious thought to implementing early SSC, as it is a practical strategy nurses can put into place without significant adjustments to procedures for healthy term...

SOLUTION: Iowa Model Of Evidence Based Practice - Studypool

SOLUTION: Iowa Model Of Evidence Based Practice - Studypool

Tools Iowa Ebnp-1 | PDF | Evidence Based Practice | Quantitative... Evidence-based practice involves the use of reliable, explicit and judicious evidence to make decisions about the care of individual patients Process of introducing Evidence-Based Practice: The Iowa model focuses on organization and collaboration incorporating conduct and use of research...

Iowa Model by Cameron Earl

Iowa Model by Cameron Earl

Iowa Model Of Evidence Based Practice Diagram - Diagram For You Introducing evidence into nursing practice. Evidence based practice ebp improves the quality of patient care and helps control healthcare costs. The iowa model is a widely used framework for the implementation of evidencebased practice ebp. Using the iowa model catriona m doody and owen...

Evidence-Based Practice and Its Implementation in Healthcare ...

Evidence-Based Practice and Its Implementation in Healthcare ...

Implementing the Mother-Baby Model of Nursing Care Using ...

Implementing the Mother-Baby Model of Nursing Care Using ...

Johns Hopkins Nursing EBP - Nursing: Evidence-Based Practice ...

Johns Hopkins Nursing EBP - Nursing: Evidence-Based Practice ...

Implementation of evidence-based care in mental health ...

Implementation of evidence-based care in mental health ...

The Iowa Model of Evidence-Based Practice to Promote Quality ...

The Iowa Model of Evidence-Based Practice to Promote Quality ...

PDF] Perioperative Nursing Leaders Implement Clinical ...

PDF] Perioperative Nursing Leaders Implement Clinical ...

PPT - Chapter 13 PowerPoint Presentation, free download - ID ...

PPT - Chapter 13 PowerPoint Presentation, free download - ID ...

Institutionalizing evidence-based practice: an organizational ...

Institutionalizing evidence-based practice: an organizational ...

Intersectionality & KT | Knowledge Translation Program

Intersectionality & KT | Knowledge Translation Program

Use of the Iowa Model in Developing Evidence Based Practice ...

Use of the Iowa Model in Developing Evidence Based Practice ...

Evidence-Based Practice: Improving Patient Care and Outcomes

Evidence-Based Practice: Improving Patient Care and Outcomes

Differentiating Between EBP/QI/Research: Introduction to ...

Differentiating Between EBP/QI/Research: Introduction to ...

MODELS FOR IMPLEMENTATION AND INTEGRATION OF EVIDENCE-BASED ...

MODELS FOR IMPLEMENTATION AND INTEGRATION OF EVIDENCE-BASED ...

Building an Evidence-Based Nursing Practice | Nurse Key

Building an Evidence-Based Nursing Practice | Nurse Key

Simplifying the EBP Process:. An example of the Iowa Model ...

Simplifying the EBP Process:. An example of the Iowa Model ...

PPT - THE IOWA MODEL OF EVIDENCE-BASED PRACTICE TO PROMOTE ...

PPT - THE IOWA MODEL OF EVIDENCE-BASED PRACTICE TO PROMOTE ...

Updating the Stetler Model of research utilization to ...

Updating the Stetler Model of research utilization to ...

Developing an evidence-based practice | Nurse Key

Developing an evidence-based practice | Nurse Key

Models and approaches to inform the impacts of implementation ...

Models and approaches to inform the impacts of implementation ...

The Iowa Model of Evidence-Based Practice to Promote Quality Care

The Iowa Model of Evidence-Based Practice to Promote Quality Care

Scholarly Project June 07072013

Scholarly Project June 07072013

The Essential (Oxford Review) Guide to Evidence-Based Practice

The Essential (Oxford Review) Guide to Evidence-Based Practice

Evidence Based Practice Evidence Based Practice

Evidence Based Practice Evidence Based Practice

Evidence Based Model | dentalimplantsurgery.com Custom ...

Evidence Based Model | dentalimplantsurgery.com Custom ...

Oral hygiene care in the pediatric intensive care unit ...

Oral hygiene care in the pediatric intensive care unit ...

Models of Evidence Base Practice PPT use in ANP, Education ...

Models of Evidence Base Practice PPT use in ANP, Education ...

Iowa Model of Evidence‐Based Practice: Revisions and ...

Iowa Model of Evidence‐Based Practice: Revisions and ...

Chapter15 power point july132012

Chapter15 power point july132012

0 Response to "43 iowa model of evidence-based practice diagram"

Post a Comment

Iklan Atas Artikel

Iklan Tengah Artikel 1

Iklan Tengah Artikel 2

Iklan Bawah Artikel